******365英国上市公司(集团)官方网站-Global Platform
欢迎访问365英国上市集团哲学系!
学术看板
首 页   >   新闻通知   >   学术看板   >   正文

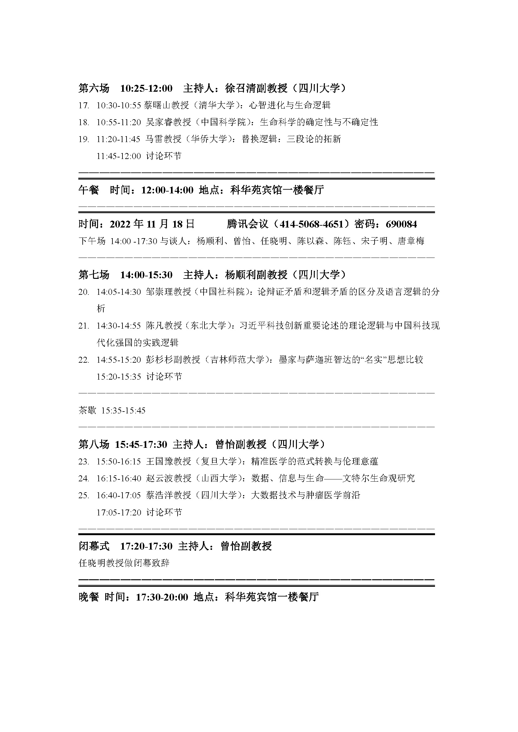
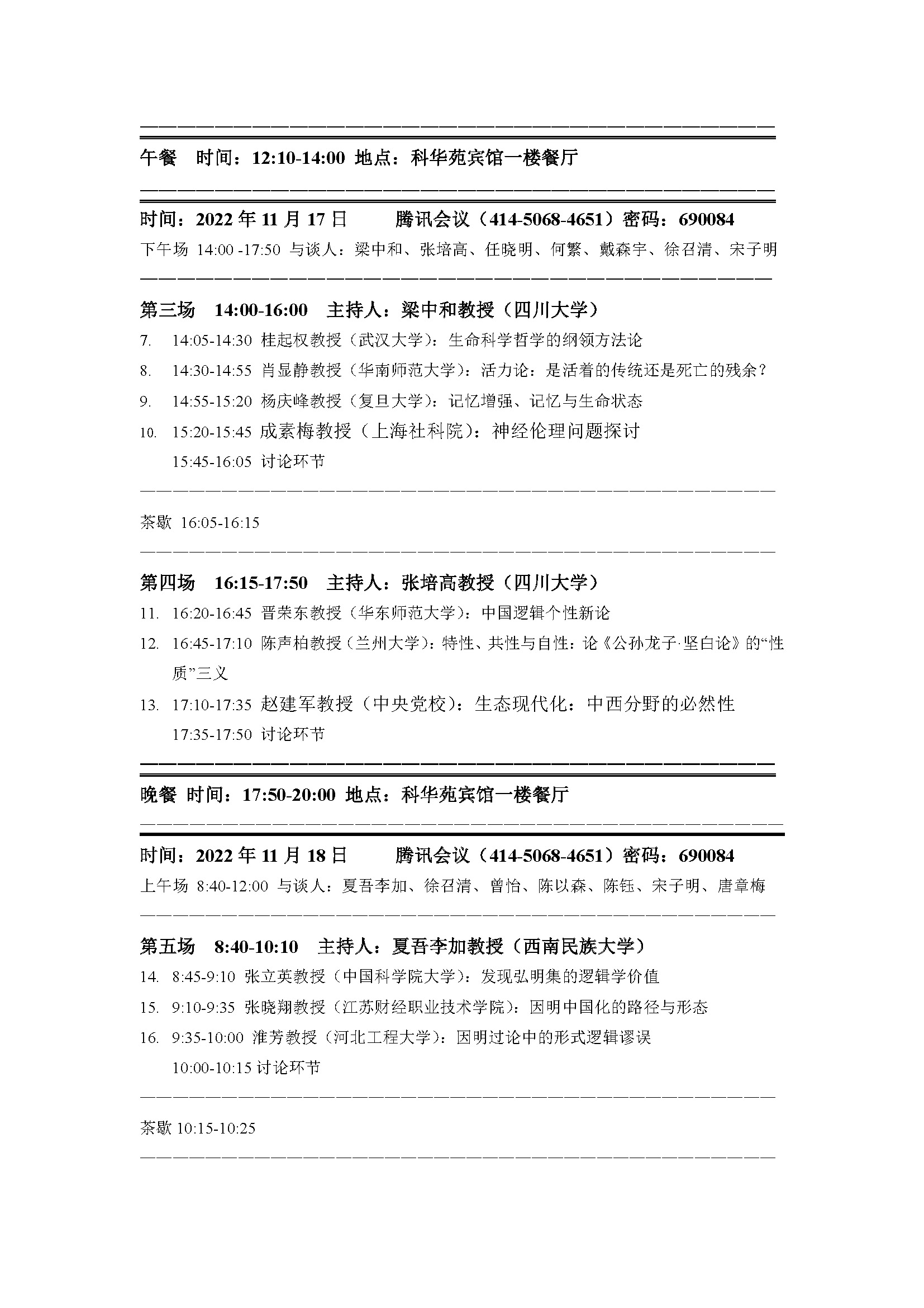
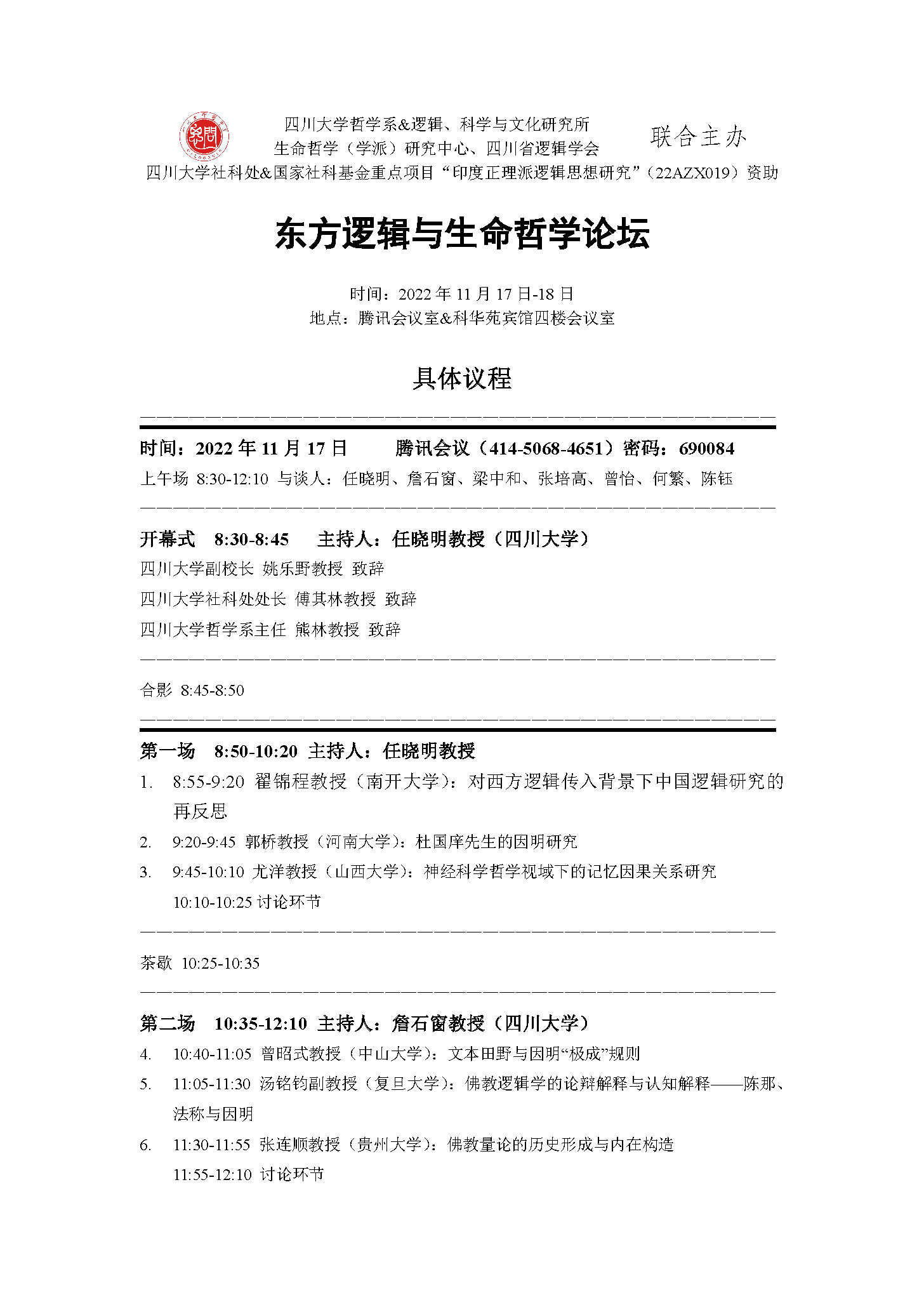
会议预告|东方逻辑与生命哲学论坛(2022年11月17日-18日)

发布时间:2022-11-15      编辑:哲学系新闻中心      点击量:

主讲人 学术论坛 讲座时间 2022-11-17 08:30:00
讲座地址 科华苑宾馆/线上会议


上一条:讲座|李大柱:追逐博弈的逻辑研究(逻辑、认知与互动系列)

下一条:文明对话语境下的空间营造——莫高窟第275窟阙形龛与洞窟功能思想(澄观美学系列讲座)

关闭

365英国上市集团哲学系

党政办:028-85417159、85418898(人事)
本科生教务办:028-85417126
研究生教务办:028-85417656
团委及学生办:028-85413870、85418055
科研办:028-85412298
邮   箱:zxx@scu.edu.cn
办公点:365英国上市集团望江校区文科楼二楼



书记信箱
主任信箱
公众号矩阵(查看)

领导信箱:

书记:zxxscu@126.com

领导信箱:

主任:zxxscu@163.com

Copyright©2026 365英国上市公司(集团)官方网站-Global Platform 版权所有         蜀ICP备05006382号